2019國慶連假休四天,已經打算好要去哪裡玩了沒?
是說連續放四天假,整天宅在家未免也太可憐
所以本部落格又秉持悲天憫人的情懷,為大家整理出全台17處優惠好康

此外還有2019雙十連假全台主題樂園活動,以及12歲以下免費暢遊樂園的辦法
看完這篇實用的連假攻略,肯定功力大增,全台都有各式慶典可以去喔!
台北市兒童新樂園

為了因應2019雙十連假,台北市兒童新樂園推出『同慶雙十,兒童樂翻天』活動
日期: 2019/10/10~10/13 好康優惠如下👇
✔️國慶日當天一日票$150 ✔️10月壽星憑一日票再打9折 ✔️雙十壽星免費暢玩🥳
特別活動: 10/10早上9:00~12:00趣味恐龍賽跑🐉
台北天文館

台北天文館10月10日當天參觀,展示場一律以「優待票」優惠入場
還有風靡全球小朋友的歡樂立體電影『身懷絕技的小昆蟲』首映
國慶連假開放時間: 9:00~17:00 週末: 9:00~20:00
桃園農業博覽會

桃園農業博覽會目前正熱烈舉辦中,日期: 109/9/28~10/27
桃園農博目前分成5大展區,16個展館,一整天都玩不完
現場可以看到許多美麗的花卉和造景(感覺和台中花博相似度高達80%)🤣
重點是: 免門票!免門票!免門票!
苗栗三義木雕節

三義木雕節於10/10~10/13 上午10:00~17:00舉辦
地點就在三義木雕博物館的館前廣場
台中爵士音樂節

每年10月都會在台中草悟道廣場舉辦的台中爵士音樂節
今年舉辦時間為: 10/11~10/20,現場攤位不少,從下午就可以去卡位了
爵士音樂節店家優惠


為了顧及大家荷包,我又佛心整理出2019爵士音樂節的合作店家優惠
其他家我沒吃過不知道,但是飛娜手作廚房還真的是不貴又好吃
詳細食記👉[飛娜手作廚房]
台灣現代音樂鈴博物館

位在台中霧峰的音樂鈴博物館,也是全台唯一以音樂盒為主題的博物館
雙十國慶連假推出的優惠如下:
☑️10/10~10/13全館半價 ☑️10月壽星半價 ☑️10月壽星可兌換卡士達鬆餅一份
詳細遊記👉[台灣音樂鈴博物館]
彰化媽祖祈福文化節

彰化首屆媽祖祈福文化節即將登場,還有各式好玩的活動
日期: 10/11~10/13 地點: 伸港福安宮
南投世界茶葉博覽會

2019南投茶葉博覽會又將盛大舉行,這次還有千人揉茶和擂茶活動
日期: 10/10~10/20 地點: 中興新村大操場
活動: 10/10千人擂茶 時間: 14:30領卡入席 贈品:前200名送茶杯

活動: 千人擂茶 地點: 中興新村大操場
時間: 10/13 下午16:00~18:00 費用: $500(每組5人)
雲林國際偶戲節

2019的雲林偶戲節,已經是第17屆舉辦了,展出日期: 9/28~11/10
開幕儀式: 10/10 下午6:00 地點: 虎尾拜五街夜市
以前寫的遊記👉 [雲林國際偶戲節]
嘉義故宮亞洲藝術節

嘉義的南故宮目前正在舉辦『亞洲藝術節~泰國月』,很多泰國相關表演及展覽
日期: 9/28~10/31 地點: 嘉義太保南故宮
故宮博物院優惠

你知道現在故宮南北院共同推出「二人同行,一人免費」活動嗎?
2019/9/3~12/31,只要揪人一起遊故宮,不論南北院都享有優惠喔!
台南藝術節

『府城流水席』是2019台南藝術節的活動之一,這個是標榜華麗歌舞秀的是戶外演出
時間: 10/9~10/10 晚上7:30 各演出一場
地點: 台南億載金城
山上花園水道博物館

2019/10/10國慶當天才要開幕的山上花園水道博物館,是台南最新景點
從10/10~10/13連假四天都有不同活動,歡迎扶老攜幼來參加

10/11當天還有優人神鼓的演出活動
山上花園水道博物館交通

高雄左營萬年季

從2001開始舉辦的左營萬年季,今年適逢國慶連假舉辦
10/10~10/13在左營的蓮池潭與高雄物產館舉行
從上圖的活動DM就不難看出左營萬年季的活動相當多樣化

左營萬年季還特別舉辦這個廟宇闖關活動
日期: 10/10~10/13 時間: 9:30~21:30
辦法: 前往10間廟宇參觀,並完成6間廟宇的拍照打卡,就算闖關成功,可領紀念品一份
2019國慶焰火

2019國慶焰火在屏東施放,可能是今年屏東的元宵燈會太成功,國慶焰火也令人期待
地點: 屏東河濱公園 晚會表演: 4:00PM 煙火施放: 8:00 PM
聽說今年看國慶焰火最佳地點在這裡👉[高雄大樹舊鐵橋]
宜蘭亞太傳統藝術節

2019亞太傳統藝術節在宜蘭舉辦,有各種專題演出,工藝示範,還有文化市集
日期: 10/5~10/13 地點: 傳統藝術中心宜蘭園區
縱谷大地藝術季

由水保局台東分局主辦,邀集了國內外10位環境藝術家駐村創作
以東台灣最美的公路197縣道作為背景,用大地當創作舞台
從池上鄉綿延至卑南鄉,一路都有美好藝術創作,讓遊客仍流連在這片花東縱谷
澎湖國際海灣燈光節

點亮澎湖最美海域的2019國際海灣燈光節
日期: 2019/8/17~11/2 燈光展演: 每週四~週六 表演活動: 每周六
地點: 澎湖觀音亭園區
兒童秋冬遊補助

你知道國旅秋冬遊的補助方案擴大到12歲以下的小朋友,可以免費暢遊遊樂園一次嗎?
從2019/9/1~12/31,符合DM上面的流程,就能免費入園一次喔!
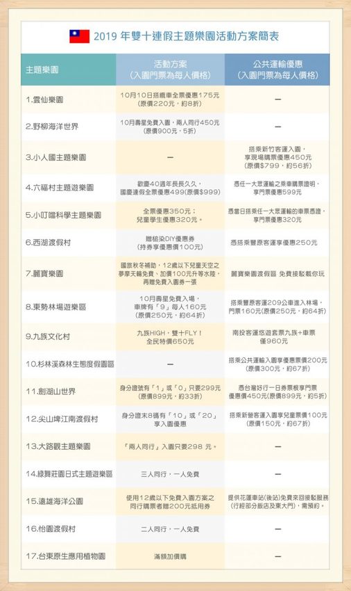
雙十連假主題樂園活動

這個表格有幫大家整理出來全台17家遊樂園的活動方案
包括門票優惠和交通接駁訊息折扣,可以說是相當實用
剛好我這人閒來無事就喜歡達成全台遊樂園制霸,所以也寫出一篇心得文
⏩[全台遊樂園總攻略懶人包]
10月觀光年曆

如果還嫌玩得不夠過癮,那麼觀光局的這份10月觀光年曆趕快收藏起來
不論你想去台灣哪個地方玩,照著這張地圖走總不會錯!💯
同場加映: [全台25家溫泉飯店評比]
※看我整理得如此辛苦,就惠賜個讚吧~👇


