
▲觀光局推出「台灣樂園好好玩」,全台21樂園人氣票選起跑!(圖/擷自活動官網)
打造台灣成最友善、最好玩的樂園王國,交通部觀光局聯合21家業者推出「台灣樂園好好玩」PK大賽,開放民眾上網票選最佳樂園拿好康!此外,因應兒童節連續假期,再推出精彩豐富的童年樂遊方案,讓大小朋友可以一同歡樂出遊。
▲搶兒童節商機,小人國推半價票吸客。(圖/小人國)
為了讓民眾深入感受主題樂園的魅力,交通部觀光局舉辦「臺灣樂園好好玩」票選活動,總共邀集21家主題樂園激烈比拼五大指標:擁有完善貼心服務的「好友善」、園區資源多樣化適合不同年齡層入園的「好多元」、具備創意餐點及特色美食的「好美味」、擁有獨一無二遊樂設施或主題活動的「好奇特」以及不斷推陳出新各種趣味活動的「好歡樂」;票選活動從4月1日起至5月20日止,民眾每人每天各指標可投5票給不同樂園,每天最高25票,還有機會抱走多項超值大獎,包括市價超過7萬元的時尚機車、知名品牌足部按摩機、最可愛的Hello Kitty拍立得、千元郵政禮券,以及主題樂園免費住宿券、門票等好禮,投愈多中獎機會愈高!

▲六福村兒童節優惠,大人也能享幼童價。(圖/六福村)
配合兒童暨清明連續節假期,各主題樂園也加碼推出童年樂遊方案,除了各種兒童免費入園活動,還有許多當季限定包括東勢林場遊樂區最浪漫的螢火蟲季、杉林溪森林生態渡假園區最豔麗的牡丹花季、西湖渡假村純白色的5月雪桐花季,以及8大森林樂園漫天紛飛的壯觀落葉季!觀光局更協調10家業者提供免費接駁或搭乘公共運輸超值優惠,歡樂假期別忘了到主題樂園渡過美好時光!(更多詳細活動訊息:www.themeparks.net.tw)

▲清明連假將至,麗寶樂園月光票省更多。(圖/麗寶樂園)




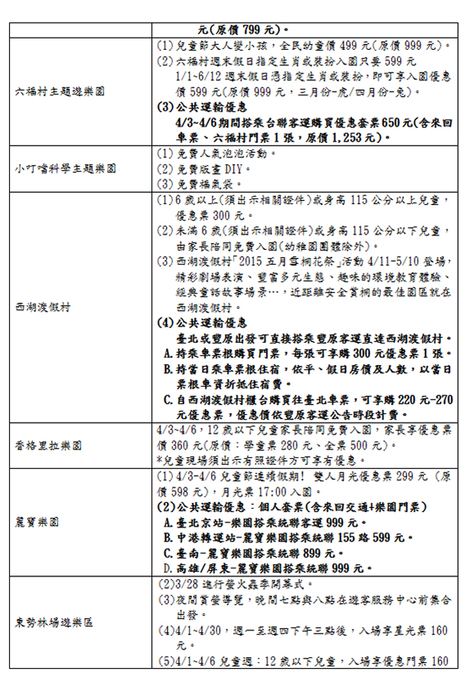
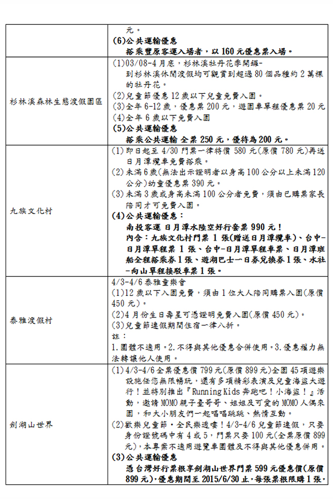
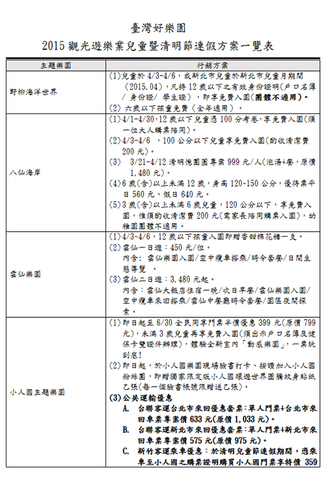
▲2015觀光遊樂業兒童暨清明節連假方案一覽表。(點圖可放大)
白日星空 劍湖山世界
窩客「西西(Sisy)」推薦:說到"北海星空 鏡迷宮",這可是劍湖山世界重金打造,結合全台最大玻璃創意團隊,以尖端工藝打造超現實摩幻立體空間,讓大家在白天也能看的到星星,體驗浩瀚迷人的北海星空,感受億萬顆星星的祝福!!

完整圖文 >> 【雲林景點】劍湖山世界主題樂園(中)~ 北海星空 鏡迷宮 ~令人驚嘆的滿天星斗!!令小朋友瘋狂的兒童玩國室內遊樂園~ 小天使主題餐廳(阿爾卑斯山的少女)
迷你世界 小人國主題樂園
窩客「秋蓉蓉」推薦:首先迎接我們就是台鐵,拍攝進站那瞬間,自己才知道巨人的角度觀看是這個樣子,真的是好特別,當然有台鐵也會有目前快速列車"高鐵",搭上小人國的LOGO十分可愛,一列列車軌道打造上相似度很高,讓人真感覺這就是高鐵在奔馳的感受。

完整圖文 >> 【桃園▍親子旅遊】小人國主題樂園♥帶著孩子一起遨遊世界趣~
情報來源:交通部觀光局、窩客島編輯室整理報導